日月潭板书设计(日月潭板书设计简笔画)(日月潭黑板设计(日月潭黑板设计简单绘图)文章)
《日月潭》两导两练第二课时第一题,读一读体会每组中两句话的不同。(1)大尖哥和水社姐要去降伏恶龙。
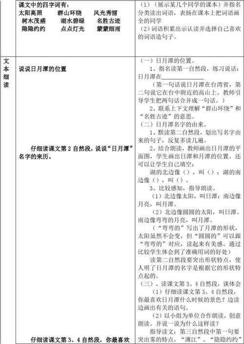
苏教版第八册《日月潭的传说》教案(第一课时)教学要求1、学会本课生字,理解生字组成的词语,正确书写部分常用词语。2、体会在句中补充相关内容可以将句子的意思表述得更加清楚。3、理解课文内容,激发学生敬重为民除害的英雄思想感情。4、、默读课文,能口头讲述这个故事。教学时间:两课时。第一课时一、导入新课1、板书:传说。讲解:“传说”是指民间流传下来的关于某人某事的论述和评价。比如《鲁班小学艺》,就是讲木工祖师鲁班到终南山学艺的故事。接着提问:这篇课文写的是关于哪一方面的传说呢?(板书:日月潭的)(领读“潭”,tan)2、介绍日月潭。日月潭位于台湾省中部南头县鱼池乡,是全省最大的天然湖。潭中有一小岛,将湖分为两半。北面为日潭,南面为月潭,因为轮廓近似太阳和月亮而得名。周围有水社山、大尖山等环抱,树木葱茏(板书:葱茏注上拼音conglong,并另领读)是台湾著名的风景区,也是旅游和疗养的胜地。二、初读课文,讨论下列问题1、日月潭的传说中两位为民除害的英雄叫什么名字?(大尖山哥和水社姐)2、他俩为什么做了什么好事?(不为艰难,不怕牺牲,降服恶龙,拯救日月,使人们重见光明)(领读“拯”zhěng,理解“拯”,就的意思)3、这篇课文哪一部分写的是关于日月潭的传说?(第2—5自然段)4、想一想,说说课文各段一大意。第一段(第1自然段):写日月潭的地理位置及其美丽的自然景色。第二段(第2—5自然段):写日月潭的传说。第三段(第6自然段):写大尖山、水社山和日月潭名字的由来。三、教学生字新词1、默读课文,画出课文中的生字新词。葱茏漆黑一团水性一筹莫展纵身一跃2、对照拼音读生字给同座听,互相检查读音是否准确。(学生读,并互相检查后老师抽查)你有什么好法能很快记住这些生长字的字形?(组织学生介绍,选择有创见的方法予以表扬)3、用钢笔描红。四、精读课文第一段。1、指名读第一段。(1)这一段共3句话,第1、2两句分别告诉了我们哪些内容?①日月潭的地理位置;②日月潭美丽的自然景色)结合课文中第一与第四幅图理解“青山环抱、树木葱茏”。(2)教者指出第3句“说起日月潭,还有一个动人的传说呢”起引下文的作用。(3)指名读全段。五、作业1、朗读课文。2、完成课后第三题。(读一读,在抄写,注意“起、商、危、越”等字的写法)3、课后朗读课文两遍,联系上下文初步理解词语的意思。六、思考交流可鼓励学生运用多种手段查找资料,第二课时教案一、默写词语水性商量危险千辛万苦翻山越岭漆黑一团二、指名朗读第一段复习:这一段写了什么?(日月潭的地理位置和美丽的自然景色)过渡:课文第一段最后说“说起日月潭,还有一段动人的传说呢?现在我们来进一步研究。三、精读课文第二段1、默读全段,思考各自然段写了哪些内容。(1)读后组织讨论并小结:第2自然段写两条恶龙吞吃了太阳和月亮。(板书:恶龙吞吃太阳月亮漆黑一团)第3自然段写人们商量降服恶龙的法,大尖哥和水社姐要去降服恶龙。(板书:大尖哥水社姐)第4自然段写大尖哥和水社姐拿到金斧头和金剪刀,砍死恶龙,就出了太阳和月亮。(板书:砍死救出见到光明)第5自然段写大尖哥和水社姐化作两座青山。2、教者第2自然段,指出“很久很久以前”或“从前”,不写准确的时间,表明不是实指。这是“传说”常用的开头语。启发想象“漆黑一团”的情景,交代这是事情的起因。(板书:起因)3、默读第3自然段,想一想这一自然段说了哪两层意思。(第一层写人们商量法降服恶龙,一筹莫展;第二层写大尖哥和水社姐挺身而出)(1)人们在一起商量解决什么问题的法?(降服恶龙拯救日月)理解“降服”。提问:可以用课文中的哪个词语来代替?(制服)(2)课文是怎么写人们商量情况的?(有人说……还有人说……)(3)商量的结果怎样?用一个成语概一下。(一筹莫展)“一筹莫展”是什么意思?(筹,计策、法;展,施展。一点法也没有)(4)我们从什么地方看出人们“一筹莫展”呢?理解降服恶龙的两个条件:水性好;要有金斧头和金剪刀。“哪儿去找……呢”都说明没有法)(5)是谁解决了这个问题?(大哥尖和水社姐)(6)出示“大哥尖和水社姐要去降服恶龙”与“大哥尖和水社姐挺身而出,要去降服恶龙”后提问:这两句话的意思有什么不同?[讨论后小结:第一句是说两个人要去干什么,第二句写出了这两个人的精神状态——挺身而出(遇到为难的事情,勇敢地站出来)表现了大尖哥和水社姐在生死关头,决定舍身降龙的大无畏精神,在意思上是有区别的](7)指出这是故事的发展。(板书:发展)4、指名朗读第四自然段。他们终于拿到了金斧头和金剪刀。出示:他们翻山越岭,披荆斩棘,吃尽了千辛万苦,终于拿到了金斧头和金剪刀。:想一想:这两句话的意思有什么不同。小组讨论想象“他们翻山越岭,披荆斩棘,吃尽了千辛万苦”的情况,指明当众发言。小结指出:第二句具体写出了他们取金斧头和金剪刀的困难。提问:回到潭边,他们是怎样跟两条恶龙斗争的?(体会“冒着生命危险”、“纵身”“激战”、“三天三夜”)结果怎样?(砍死恶龙,救出太阳和月亮,人们又见到了光明)这是故事的高潮。(板书:高潮)5、读第5自然段,指明回答大意。(板书:结果)6、观察书上插图,回忆全段内容,讲述日月潭的故事。四、默读第三段讨论:你读懂了什么?(人们永远记住那些为民除害的英雄)板书:日月潭的传说大尖哥化作青山水社姐(结果)拿到(发展)救出见到光明(高潮)太阳月亮恶龙吞吃(起因)(漆黑一团)教学后记:学生本身就喜欢读神话传说,所以我首先尊重学生的喜好,让学生自读课文,然后给他们质疑的空间。通过全班交流把疑问一一揭开。最后启发学生想象练说。如:大尖和水社经历了哪些磨难?他们是怎样找到金斧头和金剪刀的?他们是怎样把恶龙打死的?课文都没有讲,让学生把这些精彩的画面想象出来,在组内交流,他们的兴致颇高。

念奴娇赤壁怀古的上阕板书设计
在这节课的新课导入中肖老师用了什么样的方法进行教学设计
上一篇:保尔人物形象分析(保尔人物形象分析100字)(保罗人物形象分析(保罗人物形象分析100字)文章)
下一篇:假如我是神笔马良(假如我是神笔马良600字优秀作文)(假如我是神笔马良(假如我是神笔马良600字优秀作文)文章)
相关文章

最新文章