2022年英语新课标解读(2022年英语新课标解读心得体会)(2022年英语新课程标准解读(2022年英语新课程标准解读经验)文章)
2022山东高考英语难吗
保持平稳、整体偏难。
1、阅读材料取材于原版外刊
大家应该都知道,现在高考的所有的阅读材料都取材于原版外刊。因为所有的原版文章都是给英语作为母语的人士来看的,就像我们中国人看中国青年报一样。这样来看,高考难度一定会比较大的。
以今年全国Ⅰ卷的语法填空为例,那篇文章是来自于一个科学网站上的一篇论文。科学文章有很多专业词汇,一般是给专业人士学习参考的文章,对高中生来说,可见这篇论文的难度有多大。
2、高中新课标英语能力目标要求提高
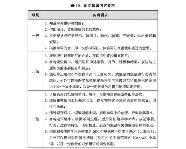
新课标英语对学生英语能力归纳为7个等级,其中两条对学生要求。第一个,要求学生能从一般性文章中获取和处理主要信息。这里的“一般性文章”就是美国人或英国人平时看的文章,要求学生能够正常阅读并且能够理解它的内容。
其中第5个能力,要求能够根据需要从网络资源中获取信息。这些信息,不可能专门为高中生改编,就是外刊原版文章。这些要求决定了高考难度不可能低,而今年的高考试题也是符合这个要求的。
3、全国整体英语教学质量不断提高
近年来,全国整体英语教学质量在稳步提高,决定了高考不可能简单。因为大家的水平都高了,考试难度自然会考得比较难。

2022年课程标准是什么?
2022年课程标准如下:
1、完善了培养目标。全面落实培养有理想、有本领、有担当的时代新人要求,突出课程育人宗旨。
2、优化了课程设置。落实“五育”并举和创新性人才培养要求,九年一贯设置课程,一体化设计道德与法治课程,将劳动、信息科技从综合实践活动课程中独立出来。
3、完善了课程内容结构。围绕发展学生核心素养,精选和设计课程内容,设置“跨学科主题”学习活动,占本学科总课时的10%,强化学科间的相互关联,增强了课程的综合性和实践性。
4、强化了学业质量指导。各学科结合课程内容明确学业质量标准,引导和帮助教师把握教学深度、广度,为教学设计和教学评价提供依据。设置教学提示,增加教学和评价案例,强化“如何教”的具体指导。
5、加强了学段衔接。注重“幼小衔接”,合理设计小学一至二年级课程,注重活动化、游戏化、生活化的学习设计。
现在到底是使用2011版的课标还是使用2012小学语文新课标

现在到底是使用2011版的课标还是使用2012小学语文新课标
相关文章

最新文章